Ceci est une ancienne révision du document !
Table des matières
Versionning
Semantic Versioning 2.0.0
https://semver.org/ Given a version number MAJOR.MINOR.PATCH, increment the :
- MAJOR version when you make incompatible API changes,
- MINOR version when you add functionality in a backwards-compatible manner, and
- PATCH version when you make backwards-compatible bug fixes.
Git
New project
git init git remote add origin https://xxx git branch <branche> git checkout <branche>
Process Flow
- IDE > Modifications > branch dev > checkout dev > commit > push
- Dev (server) > pull (dev) > test ? ok : debug
- GitLab > merge dev > master
- Prod (server) > pull (master) > test ? ok : debug
Clone existing project
- sur le serveur : git clone https://xxx
- chown -R bnicolas:www-data folder
- composer update
- resize droplet as needed (error : not enough memory allocated)
Gitlab
Nous utilisons Gitlab sur un de nos serveurs pour gérer nos différents projets et leurs évolutions. Nous sommes donc également compétents pour vous accompagner dans le déploiement d'une telle solution de versioning de vos propres projets, applications et sites web.
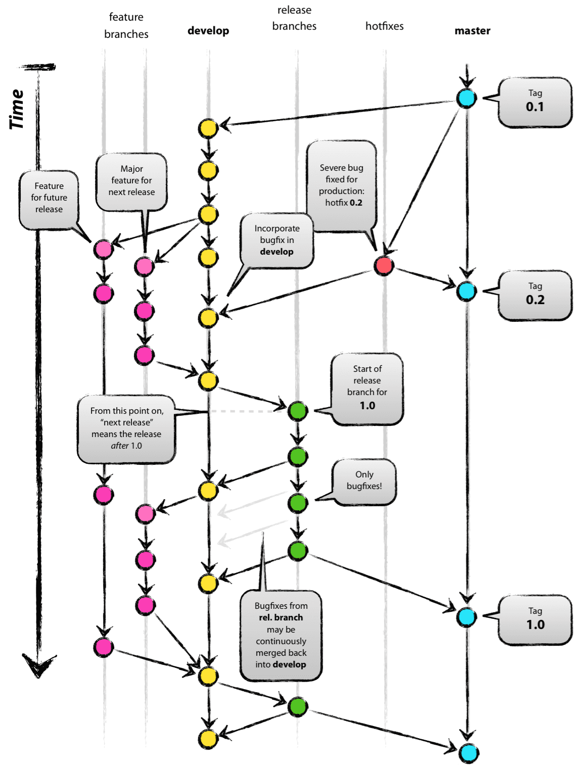
GitFlow
Branches principales
Origin détient deux branches principales infinies dans le temps:
- master
- develop
origin/master est la branche principale où le code source est prêt à être mis en production.
origin/develop est la branche principale où le code de HEAD représentent les derniers changements délivrés pour la prochaine release. On l'appelle aussi la branche d'intégration, c'est la source des nightly builds.
Quand le code de develop est stable et est prêt à être release, tous les changements sont mergés dans master et taggés avec un numéro de release.
Par définition, à chaque merge dans master, c'est une nouvelle release. On peut ainsi automatiser les builds et la mise en prod à chaque commit sur master.
Branches secondaires
Le modèle GitFLow intègre des branches secondaires afin d'aider le développement en parallèle entre les différents membre de l'équipe, facilement suivre les features, préparer la mise en prod et assister la réparation des problèmes en prod. Contrairement aux branches principales, ces branches secondaires sont limitées dans le temps. Enfin, elles suivent toutes un but précis et respectent des règles strictes comme, la convention de nommage, la branche dont elles sont issues et la branche dans laquelle elles seront mergées.
- Feature
- Release
- Hotfix
Feature
- Branche source: develop
- Branche cible: develop
- Nom: tout sauf master, develop, release-*, hotfix-*
La branche feature est utilisée pour développer des nouvelles fonctionnalités destinées à une future release. La branche feature existe aussi longtemps que que la fonctionnalité est en développement, mais finira par être mergée dans develop.
Créer une branche feature
git checkout -b myfeature develop # Switched to a new branch "myfeature"
Incorporer une branche feature dans develop
git checkout develop # Switched to branch 'develop' git merge --no-ff myfeature # Updating ea1b82a..05e9557 (Summary of changes) git branch -d myfeature # Deleted branch myfeature (was 05e9557). git push origin develop
L'option –no-ff permet de toujours créer un merge-commit, même si la branche peut-être merge en fast-forward. Cela permet d'éviter de perdre des informations sur l'historique de la branche feature et regroupe tous les commits qui ont créés cette fonctionnalité.
Release
- Branche source: develop
- Branche cible: develop et master
- Nom: release-*
Les branches release aident la mise en production. Elles autorisent la réparation de bug mineurs, prépare les metadonnées pour la release (numéro de version, date de build…). Cela permet de libérer la branche develop pour recevoir les fonctionnalités de la prochaine grosse release.
La branche release est créer au moment où develop contient toutes les fonctionnalitées de la release en cours. En revanche toutes les fonctionnalités de la prochaine release ne doivent pas être mergées dans develop.
C'est au moment de la création de la branche release que la release en cours se voit assignée un numéro de version.
Créer une branche release
git checkout -b release-1.2 develop # Switched to a new branch "release-1.2" ./bump-version.sh 1.2 # Files modified successfully, version bumped to 1.2. git commit -a -m "Bumped version number to 1.2" # [release-1.2 74d9424] Bumped version number to 1.2 # 1 files changed, 1 insertions(+), 1 deletions(-)
bump_version.sh est un script fictionnel qui change certains fichiers dans le working-tree en fonction du numéro de version attribué.
La branche release peut exister un moment jusqu'à ce qu'elle soit mergée et supprimée. Durant cette période des corrections peuvent être appliquées.
Incorporer une branche release
La branche est merge dans master ensuite ce dernier commit sur master est taggé. Enfin les changements faits sur la release (corrections de bugs) doivent être merge sur develop.
git checkout master # Switched to branch 'master' git merge --no-ff release-1.2 # Merge made by recursive. # (Summary of changes) git tag -a 1.2 git checkout develop # Switched to branch 'develop' git merge --no-ff release-1.2 # Merge made by recursive. # (Summary of changes) git branch -d release-1.2 # Deleted branch release-1.2 (was ff452fe).
Hotfix
- Branche source: master
- Branche cible: develop et master
- Nom: hotfix-*
Les branches hotfix aident à la préparation pour la mise en prod. Ellles découlent de la nécessité d’agir immédiatement sur un état non souhaité d’une version en production. Ansi, le développement peut continuer pendant qu'une autre personne peut préparer une correction rapide de la prod.
Créer une branche hotfix
Créer à partir de la branche master, afin de corriger un bug sur la prod mais les changements sur develop sont instables.
git checkout -b hotfix-1.2.1 master # Switched to a new branch "hotfix-1.2.1" ./bump-version.sh 1.2.1 # Files modified successfully, version bumped to 1.2.1. git commit -a -m "Bumped version number to 1.2.1" # [hotfix-1.2.1 41e61bb] Bumped version number to 1.2.1 # 1 files changed, 1 insertions(+), 1 deletions(-) git commit -m "Fixed severe production problem" # [hotfix-1.2.1 abbe5d6] Fixed severe production problem # 5 files changed, 32 insertions(+), 17 deletions(-)
Incorporer une branche hotfix
Quand elle est finit la branche hotfix doit être merge dans master mais aussi dans develop. On s'assure ainsi que le prochaine release contient la correction.
git checkout master # Switched to branch 'master' git merge --no-ff hotfix-1.2.1 # Merge made by recursive. # (Summary of changes) git tag -a 1.2.1 $ git checkout develop # Switched to branch 'develop' git merge --no-ff hotfix-1.2.1 # Merge made by recursive. # (Summary of changes) git branch -d hotfix-1.2.1 # Deleted branch hotfix-1.2.1 (was abbe5d6).
Une seule exception peut être faite. Si une release est en cours, soit une branche release encore ouverte. Les changements de hotfix doivent être merge dans release au lieu de develop. Les changements seront mergés dans develop au moment de l'incorporation de la branche release.
Commit message
- Séparer le sujet du corps par une ligne
- Limiter le sujet à 50 caractères
- Capitaliser le sujet
- Ne pas finir le sujet avec un point
- Ecrire à l'impératif
- Limiter la largeur du corps à 72 caractères
- Utiliser le corps pour expliquer pourquoi au lieu de comment
Exemple:
Summarize changes in around 50 characters or less More detailed explanatory text, if necessary. Wrap it to about 72 characters or so. In some contexts, the first line is treated as the subject of the commit and the rest of the text as the body. The blank line separating the summary from the body is critical (unless you omit the body entirely); various tools like `log`, `shortlog` and `rebase` can get confused if you run the two together. Explain the problem that this commit is solving. Focus on why you are making this change as opposed to how (the code explains that). Are there side effects or other unintuitive consequences of this change? Here's the place to explain them. Further paragraphs come after blank lines. - Bullet points are okay, too - Typically a hyphen or asterisk is used for the bullet, preceded by a single space, with blank lines in between, but conventions vary here If you use an issue tracker, put references to them at the bottom, like this: Resolves: #123 See also: #456, #789
Séparer le sujet du corps par une ligne
Tous les commits ne nécessitent pas un sujet et un corps. Dans le cas contraire, résumer le changement effectué en moins de 50 caractères, suivis par une ligne vide, puis une description plus complète. Le texte au dessus de la ligne blanche est traité comme le titre du message et est utilisé partout dans git. Le corps lui n'est affiché que lorsque l'on consulte le détail du commit. Il est compliqué d'éditer un message complet en ligne de commande commit.template. Cette tâche est simplifiée avec des outils complémentaires comme: Git Kraken, SmartGit ou ceux incorporés à l'IDE.
Limiter le sujet à 50 caractères
Si résumer ce que l'on vient de réaliser en 50 caractères est compliqué, c'est peut-être que l'on commit trop de changements en un. code il est impossible de facilement comprendre le contexte. L'auteur a donc pris le temps d'expliquer concrètement ce qu'il a supprimé et modifié, pourquoi ces changements ont été réalisé et enfin le résultat de cette modification, le comportement du programme une fois les changements appliqués.



